
锂离子电池在实际工作的充放电复杂工况中,虽然在电池能量管理系统作用下,能够尽可能实现正常运行,但是在过充、过放、过热等特殊情况下仍会发生机械滥用、电滥用和热滥用,从而引起电池性能的快速衰退,进而发生电池内短路,最后导致热失控安全问题。
本文从内短路原理、诱发实验方法、内短路识别方法和预防抑制措施等四个方面进行系统研究,为锂离子电池内短路识别方法和预防措施提供思路,为锂离子电池安全防护和应用提供借鉴。
1 内短路机理研究
内短路触发条件可分为三种:机械滥用、电滥用和热滥用,如图1所示。其中,机械滥用是通过针刺和挤压等使电池发生机械变形和隔膜部分破裂,触发电池内部短路;电滥用是导致电池析锂、枝晶生长,穿过隔膜孔隙连接起电池正负极部分,引起电池内短路;热滥用是高温使得隔膜大规模收缩崩溃,造成电池内短路。锂离子电池发生内短路时,会产生大电流和大量的局部热量,最终导致发生热失控。
内短路存在于电池的全生命周期范围内,可以将其发展演化过程分为初期、中期和末期,如表1所示。
内短路初期阶段,由于内短路引起的电压下降较为缓慢,同时产生的热量较少能够被冷却系统及时散去,电池温度无明显变化,该阶段持续时间较长且不易被发现;内短路中期阶段,电压下降明显,产生的热量较多不能及时散去造成热量积累,电池温度明显升高,该阶段持续时间较短,特征明显,较易被识别;内短路末期阶段,电池大面积短路导致电池电压降为0V,瞬间产生大量热量,发生电池热失控,该阶段持续时间极短且无法阻断。内短路演化过程的特征变化统计如表1所示。
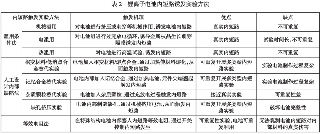
2 内短路诱发实验方法
目前锂离子电池内短路诱发实验方法主要可分为滥用条件法、人工设计内部缺陷法和等效电阻法等三类。现将几种锂离子电池内短路诱发实验方法触发机理和优缺点分析统计如表2所示。
3 内短路识别方法分析为了避免内短路发展到末期阶段发生不可阻断的热失控,研究者们长期致力于精确识别锂电池初期冲期内短路方法研究,现将目前关于内短路识别方法总结归纳为以下5类:
1)实测数据偏差识别法:该方法需要建立可靠的电池状态预测模型,然后将电池充放电过程中电压、温度等参数的实时实测值与模型预测值进行比较分析,若计算偏差超过了误差允许的范围,则判断电池发生了内短路。由于内短路初期电池电压、温度等特征参数变化不明显,该方法对初期内短路的识别效果有限且无法识别并联电池组的内短路。
2)电压信号异常识别法:该方法基于陶瓷隔膜类电池内短路时会发生非正常的电压突降-回升现象这一原理,通过检测电池充放电过程中电池电压信号是否存在电压突降-回升异常现象,一旦检测到异常现象,判断电池发生了内短路。由于只有涂覆了多孔保护材料电池隔膜类电池发生内短路时存在电压突降-回升异常现象,所以该方法只能识别特定电池类型的串联电池组内短路,局限性较大。
3)电池自放电识别法:电池内短路必然引起超出正常范围的自放电过程,通过静置前后电压对比、对标恒压源等检测方法,检测电池是否存在不正常的自放电过程,若存在,则判断电池发生了内短路。由于该方法均需将电池静置,要求电池处在非工作状态,所以该方法无法进行电池工作时的实时识别和并联电池组的内短路识别。
4)电池的一致性识别法:基于电池单体之间具有一致性的假设,通过监测同一电池组中各电池单体的电压、容量、剩余电量等参数,若存在某电池单体参数严重偏离其他单体正常参数,破坏了电池整体一致性,则判断该电池单体发生了内短路。由于内短路初期电池电压、容量等特征参数变化不明显,该方法对初期内短路的识别效果有限且无法识别并联电池组的内短路。
5)特殊电路识别法:通过检测对称环形电路拓扑结构中电压以及电流等参数,如果发现电路参数对称性发生改变,则可以准确判断发生内短路的电池单体位置。该方法解决了电池组在并联情况下的内短路高精确识别和阻值估计,但存在检测设备成本高,影响电池动态一致性等问题。
4 内短路抑制措施引起电池内短路的因素总体上可分为两类:电池材料和工艺方面和电池设计使用方面。从以上两方面将抑制和预防内短路发生的方法总结如下:
4.1 电池材料和工艺方面主要通过隔膜材料和电解液材料改进、正负极涂层、改进生产流程以降低生产缺陷等几方面进行。
通过使用耐高温、低自放电率的陶瓷隔膜和阻燃电解液或离子液体电解质,可有效抑制枝晶生长,降低内短路风险。通过在电池单体的集流体或正负极上涂覆低导电性涂层或正温度系数材料,在电池内短路时,能够有效降低内短路电流和产热能力,从而降低引发电池热失控的机率。优化电池电芯、隔膜等材料的生产工艺和杂质去除工艺,有效滤除金属杂质,防止金属杂质与电解液产生不可逆副反应同时降低金属颗粒刺穿隔膜导致内短路的风险。另外采用先进检测技术检测电池内部结构完整度、加工精度和极片对齐度也能够避免潜在内短路风险。
4.2 电池设计使用方面在电池软件设计方面,通过BMS设置合理的电池预警和电池安全控制策略,实现电池单体状态实时监控,及时检测出发生内短路电池单体位置并及时排除安全隐患。通过电芯充放电冗余和均衡性设计,减少因电池高负荷引发内短路的风险。
在电池硬件设计方面,将电池保险丝分层细化为电池单体保险丝、模组保险丝、电池包保险丝、整车用电负载保险丝等,通过分层管理,能够及时切断内短路电池单体电路,阻止内短路持续发展。合理设计电池内部冷却系统,增加导热能力,防止因过热引起的正负极、电解液和隔膜分解反应导致的热失控。合理设计电池内部加热系统,在低温充电时进行电池预热至适宜的工作温度,避免低温充电产生枝晶刺破隔膜引起的热失控。文献参考:苟琦智, 许冀阳, 孟妮. 锂离子电池内部短路研究综述[J]. 小型内燃机与车辆技术, 2022, 51(4):4.